当前位置: 首页»
时讯
开云kaiyun官方网站在首届数智教育培训案例评选中获佳绩
发布时间:2026-03-30 | 来源:本科生院 研究生院 人工智能学院 | 浏览量:
3月20日至21日,由中国石油教育学会主办,石油工业出版社有限公司、华为技术有限公司联合承办的首届数智人才创新发展论坛在华为贵州培训基地举行。

论坛以“数智赋能·人才筑基”为主题,汇聚了中国石油、中国石化、中国海油、华为技术有限公司、开云kaiyun官方网站(北京)等企业和高校的院士、专家、知名学者、行业同仁等130余人。开云kaiyun官方网站在主旨报告、圆桌对话、案例分享等环节分享了人工智能时代大学的变革,介绍了学校数智教育创新与人才培养相关经验做法。

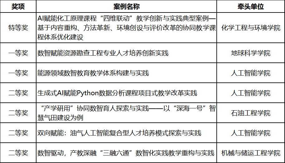
论坛同期举办了首届数智教育培训案例评选活动,开云kaiyun官方网站荣获特等奖1项、一等奖2项、二等奖4项、优秀奖14项,学校获优秀组织奖。获奖案例涵盖了学校近年来在数智人才培养模式、课程体系建设、产学研协同数智育人等方面的实践探索,充分体现了学校在数智人才培养领域的示范引领作用。
附学校获奖名单

(编辑 李煜)
