您所在的位置:首页 - 新闻动态

新闻动态

安全与海洋工程学院在2025年中国国际大学生创新大赛中斩获佳绩

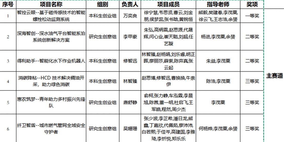
近日,中国国际大学生创新大赛(2025)结果揭晓,安全与海洋工程学院参赛团队凭借扎实的专业功底与突出的创新能力斩获佳绩,各个赛道总计取得国家级铜奖1项,北京市一等奖 1 项、二等奖 3 项、三等奖 10项的优异成绩,这也是学院首次在该项赛事国赛中获奖,取得重大突破!  

中国国际大学生创新大赛作为我国规格最高、覆盖面最广、影响力最强的大学生双创盛会,是检验高校创新人才培养质量的核心平台。

本届大赛汇聚众多高校精英团队,竞争尤为激烈。学院高度重视赛事组织工作,以“以赛促教、以赛促学、以赛促创”为理念,从项目遴选、方案打磨到赛前演练提供全链条支持。参赛师生立足安全科学与海洋工程核心领域,将课堂知识与产业需求深度融合,最终脱颖而出。

其中,《智控云眼——基于磁传感技术的智能螺栓松动监测系统》项目聚焦危化品安全管理痛点,以技术创新破解行业难题,成功获得北京赛区主赛道一等奖、国家级铜奖的殊荣,这也是学院参赛作品首次取得这2项奖项,标志着我院在此奖项方面实现了“零的突破”,肯定了学院深化双创教育改革的效果以及开拓了新的思路。

获奖佳绩的背后,离不开教师团队的专业引领。熊毅、樊建春、李茂粟、徐云飞、王志浩组成的教师团队获评“优秀创新创业导师”称号,彰显了学院在双创教育领域的强劲实力。近年来,学院持续强化双创导师队伍建设,构建“专业导师+行业专家”协同指导模式,通过创新创业训练营、项目路演模拟等多元形式,不断激发学生创新潜能,形成了“教学相长、赛创融合”的良好生态。

此次获奖是学院深化双创教育改革的重要成果。未来,学院将继续以大赛为抓手,完善创新人才培养体系,推动科研成果转化落地,为服务国家重大战略需求和行业高质量发展培育更多“敢闯会创”的高素质人才。

国赛获奖名单如下:

IMG_256

北京赛区获奖名单如下: